Overview
I utilized statistics on medication from the U.S. population to develop interview questions. Many participants admitted that they often took their medication late due to the busy nature of their lives. The results from the research showed that it would be beneficial for users if they had assistance in reminding them.
User Personas

Problem Statement: Angela is a hardworking lab assistant who needs reminders and instructions to take her medicine on time because she has a busy routine and wants to improve her health.

Problem Statement: Ethan is the lead architect and primary caretaker of his elderly mother and kids who needs an organized system to manage everyone’s medication because he’s often confused and can’t afford to hire anyone to help him.
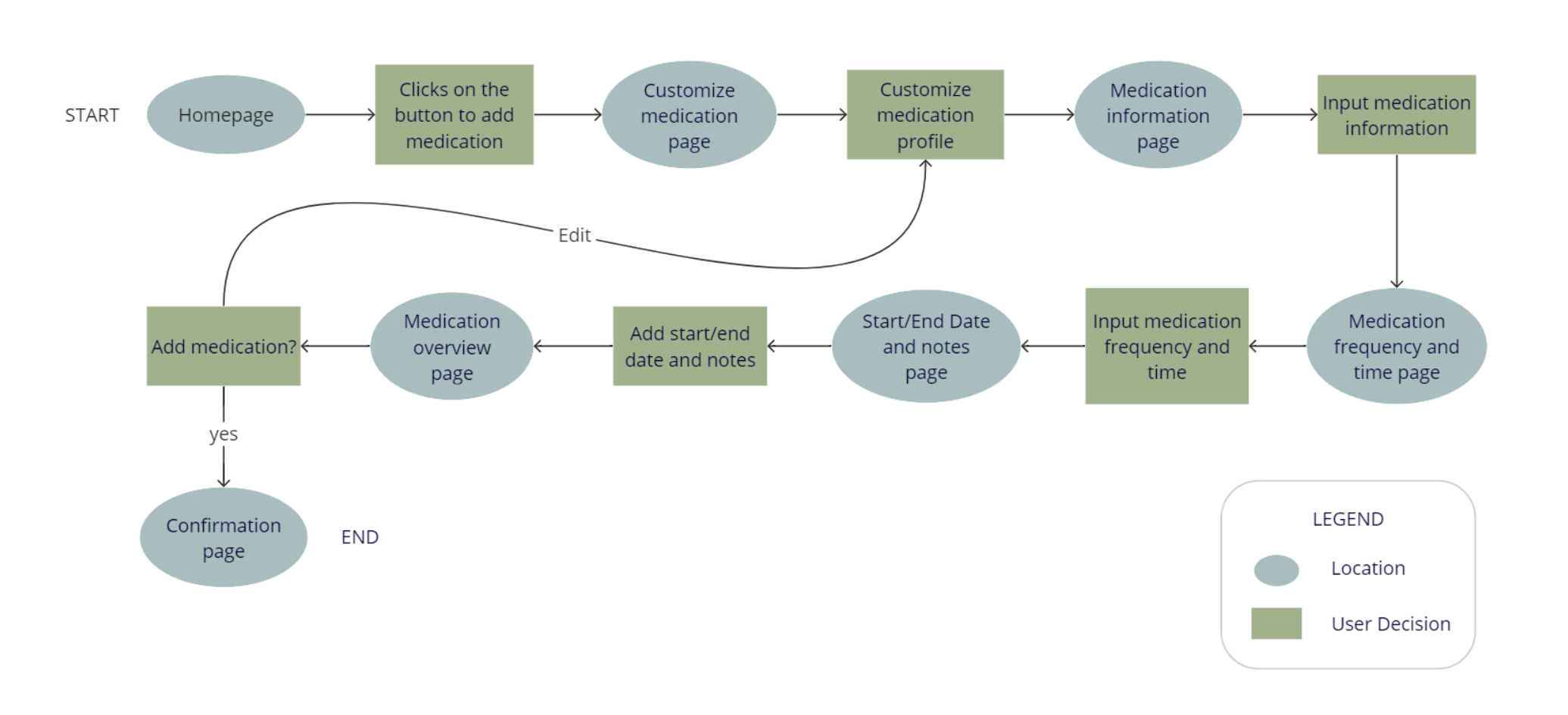
User Flow
I mapped out the user flow for adding a new medication.
